yl7703永利官网
首页
学院概况
学院简介
学院领导
机构设置
管理部门
教学部门
党群建设
党建动态
共青在线
工会之家
教学科研
教学指导委员会
学术委员会
师资队伍
教学管理
科研成果
校园服务
教务系统
资源下载
内控系统
学生天地
学生活动
心理导航
招生就业
招生信息
就业信息
校友风采
院长书记信箱
教学科研
教学指导委员会
学术委员会
师资队伍
教学管理
科研成果
当前位置:
首页
>>
教学科研
>>
科研成果
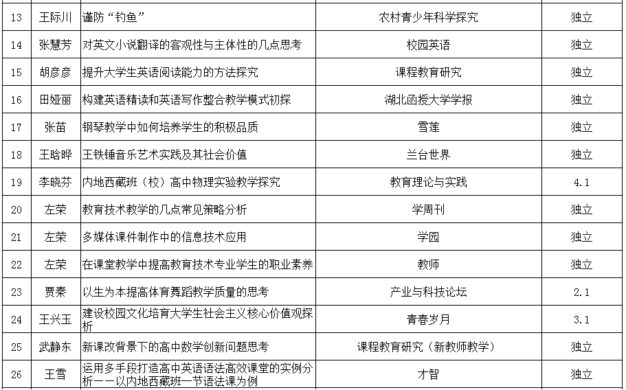
2015年科研成果
发布时间:2020-04-29 浏览次数:
0
次
分享到
国家教育部
河北教育网
河北省教育厅
河北共产党网
国家民委
河北省民族事务委员会
全国征兵网
大学生征兵网
石家庄市教育城域网
河北单招网
西藏自治区教育厅
yl7703永利官网